Product Summary
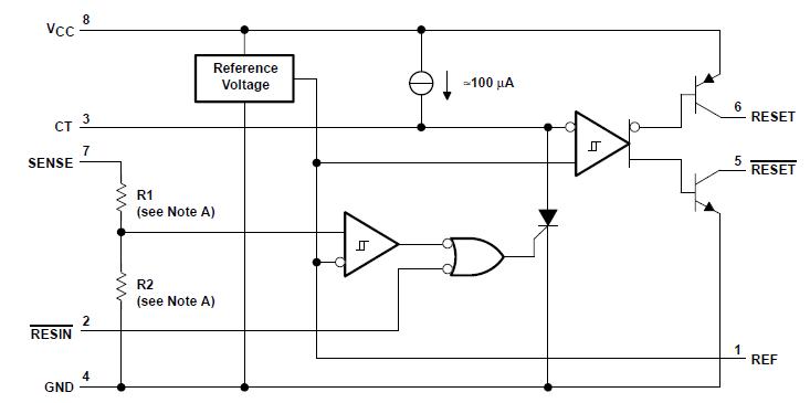
The TL7705ACPSR is an integrated-circuit supply-voltage supervisor, which is designed specifically for use as reset controllers in microcomputer and microprocessor systems. The TL7705ACPSR monitors the supply for undervoltage conditions at the SENSE input.
Parametrics
TL7705ACPSR absolute maximum ratings: (1)Supply voltage, VCC: 20 V; (2)Input voltage range, VI, RESIN: –0.3 V to 20 V; (3)Input voltage range, VI, SENSE: –0.3 V to 20 V; (4)High-level output current, IOH, RESET: –30 mA; (5)Low-level output current, IOL, RESET: 30 mA; (6)Package thermal impedance, θJA: D package: 97℃/W, P package: 85℃/W, PS package: 95℃/W; (7)Operating virtual junction temperature, TJ: 150℃; (8)Lead temperature 1,6 mm (1/16 inch) from case for 10 seconds: 260℃; (9)Storage temperature range, Tstg: –65℃ to 150℃.
Features
TL7705ACPSR features: (1)Power-On Reset Generator; (2)Automatic Reset Generation After Voltage Drop; (3)Wide Supply-Voltage Range; (4)Precision Voltage Sensor; (5)Temperature-Compensated Voltage Reference; (6)True and Complement Reset Outputs; (7)Externally Adjustable Pulse Duration.
Diagrams

| Image | Part No | Mfg | Description | ![]() |
Pricing (USD) |
Quantity | ||||||||||||
|---|---|---|---|---|---|---|---|---|---|---|---|---|---|---|---|---|---|---|
![]() |
![]() TL7705ACPSR |
![]() Texas Instruments |
![]() Supervisory Circuits 4.55V Monitor |
![]() Data Sheet |
![]()
|
|
||||||||||||
![]() |
![]() TL7705ACPSRE4 |
![]() Texas Instruments |
![]() Supervisory Circuits Sngl SVS f/5V System w/Prg Time Delay |
![]() Data Sheet |
![]()
|
|
||||||||||||
![]() |
![]() TL7705ACPSRG4 |
![]() Texas Instruments |
![]() Supervisory Circuits Single Supply Vltg Supervisor |
![]() Data Sheet |
![]()
|
|
||||||||||||
(China (Mainland))









